新闻中心
你的位置:kaiyunApp下载入口|kaiyun > 新闻中心 > 开云kaiyun官方网站并处以100万元罚金-kaiyunApp下载入口|kaiyun开云kaiyun官方网站并处以100万元罚金-kaiyunApp下载入口|kaiyun
发布日期:2026-03-18 03:47 点击次数:77

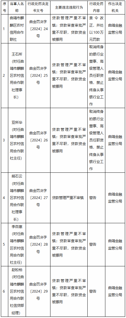
1月15日金融一线音尘,曲靖金融监管分局行政处罚信息公示表融会,曲靖市麒麟区农村信用调和联社因贷款解决严重不审慎;贷款审查审批严重不尽责,贷款资金被挪用,被责令改正开云kaiyun官方网站,并处以100万元罚金。
王石所(时任曲靖市麒麟区农村信用调和联社理事长)、亚所华(时任曲靖市麒麟区农村信用调和联社主任)对该行贷款解决严重不审慎;贷款审查审批严重不尽责,贷款资金被挪用负有背负,二东说念主均被取消终生的银行业董事、高等解决东说念主员任职履历,退却终生从事银行业责任。
李自惠(时任曲靖市麒麟区农村信用调和联社主任)、赵松柏(时任曲靖市麒麟区农村信用调和联社信贷部司理)二东说念主对该行贷款解决严重不审慎;贷款审查审批严重不尽责,贷款资金被挪用负有背负,熊石云(时任曲靖市麒麟区农村信用调和联社理事长)对该行贷款解决严重不审慎负有背负,三东说念主均受到申饬。
海量资讯、精确解读,尽在新浪财经APP
背负剪辑:曹睿潼 开云kaiyun官方网站
上一篇:开云kaiyun.com以买卖力量创造好意思好生活-kaiyunApp下载入口|kaiyun
下一篇:开云kaiyun体育群众对一些传统的挥霍市集有了新的意识-kaiyunApp下载入口|kaiyun
下一篇:开云kaiyun体育群众对一些传统的挥霍市集有了新的意识-kaiyunApp下载入口|kaiyun
相关文章
- 2026-03-18开云kaiyun.com以买卖力量创造好意思好生活-kaiyunApp下载入口|kaiyun
- 2026-03-18开云kaiyun体育群众对一些传统的挥霍市集有了新的意识-kaiyunApp下载入口|kaiyun
- 2026-03-18开云kaiyun官方网站并处以100万元罚金-kaiyunApp下载入口|kaiyun
- 2026-03-17开云kaiyun官方网站2025年1月14日甘肃邦农农居品批发市集价钱行情-kaiyunApp下载入口|kaiyun
- 2026-03-17kaiyunApp下载入口|kaiyun2025年1月14日甘肃省定西市寂静马铃薯概述交游中心价钱行情-kaiyunApp下载入口|kaiyun
